羊毛织物以其良好的蓬松性、弹性、柔软的手感以及丰满滑糯、穿着舒适、色泽鲜艳等特点,历来都是纺织品市场上的高档走俏面料。然而,羊毛织物的一些缺点,如抗起毛起球性差、只能干洗不能机洗、保存条件苛刻等也使消费者难以接受。随着人类社会的进步以及生活节奏加快,人们急需一种质地高档、穿着随便、洗涤保存方便的服装面料,加之世界羊毛市场供应相对短缺,于是出现了化纤仿毛产品。该类织物的开发,为毛纺织物增添了大量的花色品种,同时也大大降低了纺织品的成本。仿毛产品适合各消费层次的需要,存在较大的市场潜力。
一、羊毛的结构及性能
氨基酸,其中既含有带二羧基的氨基酸(如羊毛属天然蛋白质纤维,其构成物为多缩谷氨酸和天门冬氨酸),也含有带二氨基的氨基酸(如精氨酸),还有带羟基的氨基酸(如苏氨酸),所以它既可用阳离子染料染色,也可用酸性染料染色。又加之羊毛能产生多种形式的横向连接和表面有鳞片,所以它具有特有的缩绒效应。羊毛的截面由不同的正负皮质构成,所以能产生永久性的三维卷曲,使织物有丰满的感观和良好的手感。
二、化纤仿毛技术的发展
“化纤仿毛”自20世纪80年代以来蓬勃发展,目前已取得较好成果。
初从模仿毛纤维的形态结构开始着手研究的;以后又通过以涤纶短纤表面刻蚀来模拟羊毛鳞片的沟槽效应;英国考陶尔兹公司用腈纶表面皱曲来模拟羊毛鳞片的顺逆向摩擦差异。
但是这些研究方法没有获得预期的效果,产品比较粗糙。
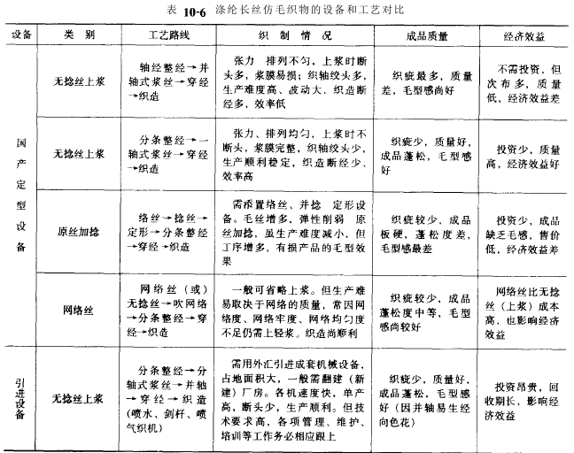
近年来,随着变形纺纱技术的不断进步,多异变形涤纶长丝作为一种新型的仿毛长丝,在仿毛性能上取得突破性进展。它克服了涤纶长丝织物极光强的弱点,光泽柔和,且具有良好的压缩变形能力、拉伸变形能力和良好的回弹性,手感丰满滑糯,服用性能优良。
三、纯化纤仿毛织物主要结构参数设计
(一)原料的选择
做到化纤仿毛,原料选择与开发至关重要。早年的不对称凝固、复合纺丝等技术,就是为仿毛所开发的技术;随着变形技术,特别是空气变形技术的引用,化纤长丝仿毛也已进人生产领域。但目前仍以化纤短纤为主要仿毛原料.




















AAA防紫外线面料网GFREGRTTHR
一、羊毛的结构及性能
氨基酸,其中既含有带二羧基的氨基酸(如羊毛属天然蛋白质纤维,其构成物为多缩谷氨酸和天门冬氨酸),也含有带二氨基的氨基酸(如精氨酸),还有带羟基的氨基酸(如苏氨酸),所以它既可用阳离子染料染色,也可用酸性染料染色。又加之羊毛能产生多种形式的横向连接和表面有鳞片,所以它具有特有的缩绒效应。羊毛的截面由不同的正负皮质构成,所以能产生永久性的三维卷曲,使织物有丰满的感观和良好的手感。
二、化纤仿毛技术的发展
“化纤仿毛”自20世纪80年代以来蓬勃发展,目前已取得较好成果。
初从模仿毛纤维的形态结构开始着手研究的;以后又通过以涤纶短纤表面刻蚀来模拟羊毛鳞片的沟槽效应;英国考陶尔兹公司用腈纶表面皱曲来模拟羊毛鳞片的顺逆向摩擦差异。
但是这些研究方法没有获得预期的效果,产品比较粗糙。
近年来,随着变形纺纱技术的不断进步,多异变形涤纶长丝作为一种新型的仿毛长丝,在仿毛性能上取得突破性进展。它克服了涤纶长丝织物极光强的弱点,光泽柔和,且具有良好的压缩变形能力、拉伸变形能力和良好的回弹性,手感丰满滑糯,服用性能优良。
三、纯化纤仿毛织物主要结构参数设计
(一)原料的选择
做到化纤仿毛,原料选择与开发至关重要。早年的不对称凝固、复合纺丝等技术,就是为仿毛所开发的技术;随着变形技术,特别是空气变形技术的引用,化纤长丝仿毛也已进人生产领域。但目前仍以化纤短纤为主要仿毛原料.





















版权声明
本文仅代表作者观点,不代表本站立场。
发布的有些文章部分内容来源于互联网。如有侵权,请联系我们,我们会尽快删除。
- 上一篇: 迈大步,朝实干,汕头纺织服装人团结拼搏描蓝图
- 下一篇: 兵团六师五家渠市:好棉花是如何“蝶变”的?





发表评论