首页 其它用布正文

绳状水洗机——绳洗机的维护保养和常见故障的处理

城南二哥 其它用布 2022-12-28 11:12:29 135 0

1.紧式绳洗机的维护保养
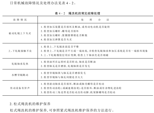
紧式绳洗机维护保养方法见表4-1。

AAAFYYTRUYJY76I
版权声明

本文仅代表作者观点,不代表本站立场。
发布的有些文章部分内容来源于互联网。如有侵权,请联系我们,我们会尽快删除。

本文链接:https://www.oxfordfabrics.com/index.php/post/15234.html

相关文章

发表评论

评论列表(0人评论 , 135人围观)
☹还没有评论,来说两句吧...

工业用布_医疗卫生用布_安全防护用布_包装材料用布_土工农业用布

https://www.oxfordfabrics.com/

统计代码 | 蜀ICP备18039239号-2

Powered By 城南二哥

用手机扫描二维码

关注《工业用布网》