针织面料作为一种常见的服装面料,几乎每天我们都能接触到它,但真正了解针织面料的人却少之又少,本文就给大家科普一些针织服装面料的基础知识,希望看完文章对大家有帮助。

一、针织面料概述:
针织是一种编织方式,即是用织针将纱线弯曲成圈然后相互串套而成的织物称为针织面料,它与梭织面料的区别在于纱线在织物中的形态不同,纬编和经编是针织面料的2种形式,在服装和家纺领域针织面料被广泛应用。
二、针织面料品种:
(一)纬编针织面料主要有以下品种及其特性:

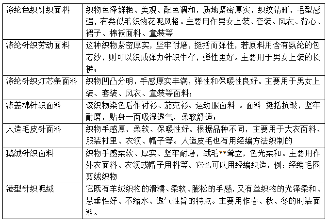
(二)经编针织面料的种类及其特性:

三、经编和纬编的区别是什么?
他们的区别为经编用多根纱线同时沿布面的纵向顺序成圈,纬编用一根以上的纱线横向顺序成圈。
四、针织面料的特性:
针织面料都赋有弹性跟良好的吸湿性,制成的衣服穿上去都比较舒适,尤其是在童装领域获得广泛应用。针织面料的成分非常丰富,主要为棉麻丝毛等,也常常作为内衣T恤等服装的面料。
五、针织面料的应用范围:
针织面料的编织原料的选择非常多,常见的有棉毛丝麻化纤以及他们的混纺或交织纱等等。针织面料适用于内衣紧身衣以及运动服的制作,在工业农业或者医疗领域针织面料也有着广泛的应用,例如滤布橡胶和衬垫布等。
版权声明
本文仅代表作者观点,不代表本站立场。
发布的有些文章部分内容来源于互联网。如有侵权,请联系我们,我们会尽快删除。
- 上一篇: 有哪些顶级服装面料品牌
- 下一篇: 回潮率





发表评论