无尘布属于干法非织造布的一种,通过百分百聚酯纤维双编织制成,布面柔软且摩擦不掉纤维,不论是吸水性还是清洁效率都很不错。无尘布不论是在工业还是医疗领域的运用都比较广泛,本文就带大家了解一下无尘布,包括它的特点及其用途。

无尘布的特点:
1,无尘布制品的清洗和包装都是在超净车间内完成。
2,无尘布是以木浆纤维维原料,并运用气流成网的技术并通过加固工序后织成。
3,无尘布布面柔软,有着极佳的手感和悬垂感,同时无尘布还具有良好的吸水和保水性能。
无尘布的用途:
1,凭借着良好的吸水和保湿性能,无尘布在卫生用护理用品和特种医用品领域的的运用较为广泛。
2,无尘布在工业生产方面也有涉猎,包括擦拭导体生产线及微处理器装配生产线等,除此之外无尘布在精密仪器及光学航空领域也有运用。
3,因为制药领域对清洁程度的要求非常严格,无尘布常作为洁净抹布的生产布料。
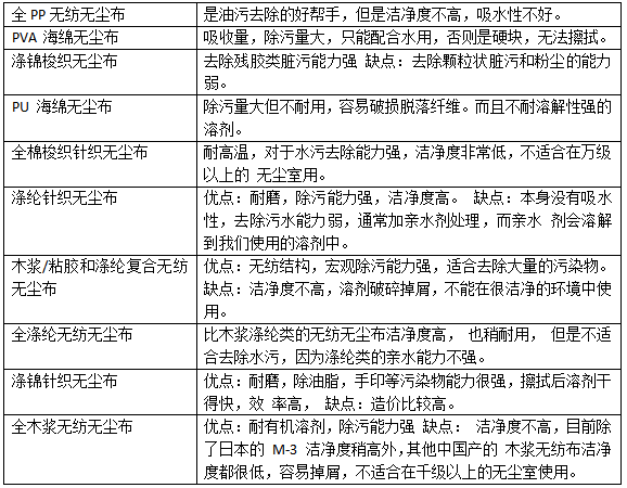
无尘布的分类及其特点:

版权声明
本文仅代表作者观点,不代表本站立场。
发布的有些文章部分内容来源于互联网。如有侵权,请联系我们,我们会尽快删除。
- 上一篇: 防静电面料有哪些?价格多少?
- 下一篇: 纱面料的种类有哪些?有什么特点?





发表评论