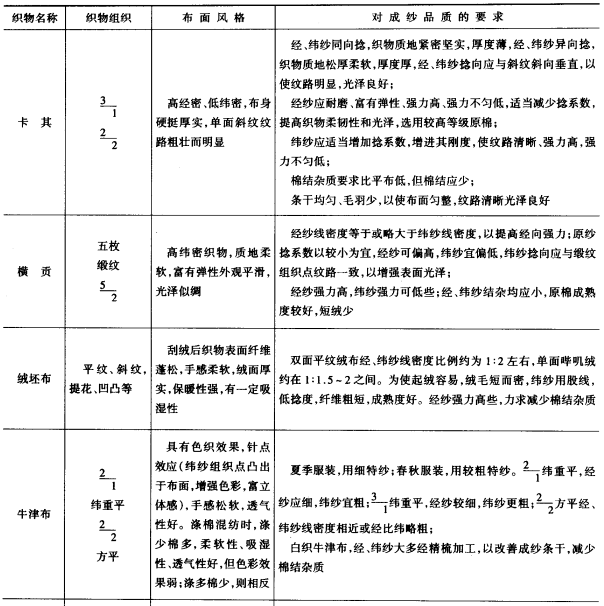
任何织物的物理机械特性,都是根据其使用要求提出的,而织物的一切物理机械特性,均与织物组织和构成织物的经、纬纱线的品质等因素有关。现将主要几种织物的名称、织物组织、布面风格及对成纱品质的要求列于表4—14。
另外,针织物要求原纱捻系数小,单强高,粗细节少,以使针织物布面均匀,手感柔软。毛巾织物的起圈经纱,应条干均匀,捻度和外观疵点少,以使毛巾手感柔软,且具有良好的吸湿性能。



一般织物对经、纬纱的品质有如下要求。
(1)经、纬纱的线密度重且不匀率品质指标和外观疵点均应符合部颁标准o
(2)经纱的强力应稍高于纬纱,纬纱的外观疵点应少于经纱。
(3)经、纬纱的捻系数,应根据织物风格及用途,参照部颁选定。一般经纱捻系数应大于纬纱捻系数,起绒织物纬纱捻系数应小于非起绒织物纬纱捻系数。
AAA面料网E4T45UY75T 版权声明
本文仅代表作者观点,不代表本站立场。
发布的有些文章部分内容来源于互联网。如有侵权,请联系我们,我们会尽快删除。
- 上一篇: 山东省医疗健康纺织材料重点实验室通过论证考察
- 下一篇: 织物种类





发表评论