(1)白坯织物:全幅织物中总经纱根数是根据经纱密度、幅宽和边纱根数来决定的。当织物中地经和边经均匀地穿入筘齿时,总经纱根数M总可按下式计算:

根据上述公式在计算和选择总经报数对应注意以下几点:
①总经根数不计小数,若计算结果有小数,由四舍五入取整数。
②总经报数应为每筘穿入数的整数倍,并尽可能成为组织循环和穿综循环的整数倍。
(2)色织物:各类本色棉布的总经根数都合国家标准。但各类色织物的总经根数还无国家标准,因此可按生产实际自行决定。
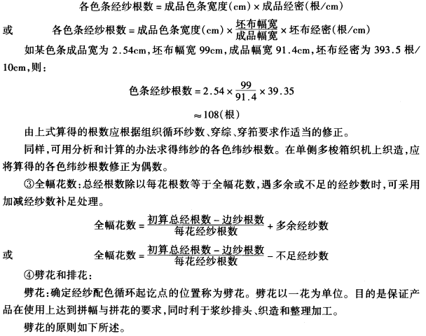
①初算总经根数:总经根数、每花经纱根数、劈花、上机筘幅、筘号、每花穿入数等项技术条件是彼此密切相关的,变动其中一项,与之相关的某些项目将随之变动,所以在设计中需要反复计算。一般对总经根数先进行初算,而确切的总经根数宜待下述有关项目确定后再决定。初算总经根数公式如下:

②每花经纱根数:即每花的配色循环。如果是本厂设计的样品可从设计人员处查得。
对来样可由分析来样或先量出色条经纱幅宽,再乘以成品经密求得。

a.劈花一般选择在织物中色泽较浅、条形较宽的地组织部位,并力求织物两边在配色和花型方面保持对称,便于拼幅、拼花和节约用料。
b.缎条府绸中的缎纹区、联合组织中的灯芯条部位、泡泡纱的起泡区、剪花织物的花区等松软织物,劈花时要距布边一定距离(2cm左右),以免织造时花型不清,甚至大整理拉幅时布边被拉破、卷边等。
c.劈花时要注意整经时的加(减)头。
d.经向有花式线时,劈花应注意避开这些花式线。
e.劈花时要注意各组织穿筘的要求。
例16某织物的色经排列见表4—23(a)~(c)。


根据上述资料,算出全幅花数为:(2648—38)/180=14花+90根。因对女线呢品种拼花要求高,花数好为整数。如果保持总经数及箱幅不变,可将每花根数适当改变。一般可在色经纱数较多的色条部分适当减少或增加少量经纱数。在上例色经排列中,可将左边30根经纱的红色凸条组织减去一个凸条(6根),即每花根数改为174根,这时全幅花数正好为15花,调整后的色经排列如下:

排花:工艺设计时,为把总经根数和上机筘幅控制在规定的规格范围内,使产品达到劈


版权声明
本文仅代表作者观点,不代表本站立场。
发布的有些文章部分内容来源于互联网。如有侵权,请联系我们,我们会尽快删除。
- 上一篇: 专家赴阳新开展乡村振兴蚕桑生产技术培训
- 下一篇: 箱包面料的分类有哪些?它们都有哪些特点?





发表评论