无纺布也被人们称为不织布,回收后经加工可再次使用,因此无纺布是一种环保材料,布料具有防潮透气等特性,在美容、医疗以及时装领域有较为广泛的运用,无纺面料因性能与外观跟布类似,所以也被称为无纺布。

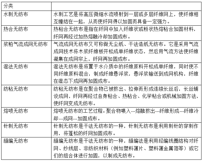
无纺布的分类:

无纺布的优点:
无纺布的生产原料为聚丙烯树脂,纤维比重仅为棉花的60%,手感轻盈且有蓬松感。
无纺布成品柔软度适中,有着较好的舒适感。
无毒不刺激是无纺布产品的特性,因不含其他化学成分,与肌肤接触不会被刺激或过敏。
基于无纺布原料的化学性质,无纺布还有抗菌防蛀的功效,布料不易霉变。
无纺布的缺点:
无纺布的耐久度和强度都不及纺织布。
无纺布一般是不能水洗的,弄脏后很难处理
因为无纺布的纤维是按指定方向排列,在直角方向上容易出现纤维断裂的情况。
BBBDFGTEHTRY
版权声明
本文仅代表作者观点,不代表本站立场。
发布的有些文章部分内容来源于互联网。如有侵权,请联系我们,我们会尽快删除。
- 上一篇: 国际纺联董事会视频会议提出 2022年重点做好“四件事”
- 下一篇: 盐碱地棉花播种保苗有哪些有效措施





发表评论