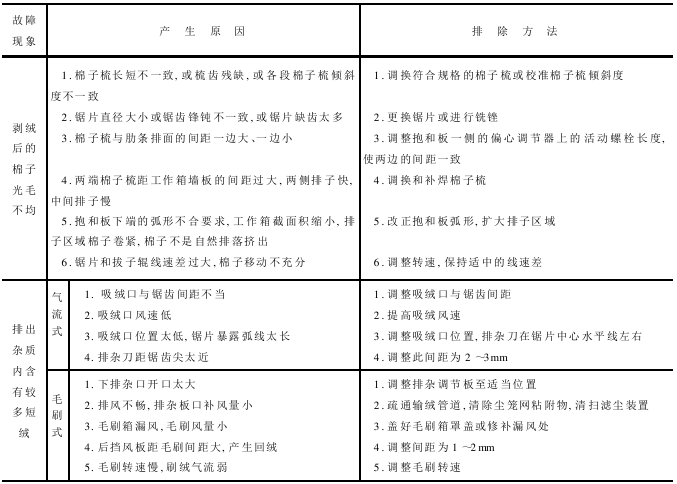
短绒质量差、产量低的原因及处理方法见表9-11和表9-12。




AAA防紫外线面料网GFREGRTTHR 版权声明
本文仅代表作者观点,不代表本站立场。
发布的有些文章部分内容来源于互联网。如有侵权,请联系我们,我们会尽快删除。
短绒质量差、产量低的原因及处理方法见表9-11和表9-12。




AAA防紫外线面料网GFREGRTTHR 本文仅代表作者观点,不代表本站立场。
发布的有些文章部分内容来源于互联网。如有侵权,请联系我们,我们会尽快删除。
发表评论