1.处理故障的要点
(1)熟悉打包机每个开关的位置与作用。
(2)熟悉打包机每个工作机构的工作步骤。
(3)掌握打包机每个工作步骤中电磁铁的得电节拍表。
(4)掌握插装阀阀芯开启与关闭的控制原理。
(5)掌握MDY—400型打包机的液压原理,知道某一具体操作中,哪些阀芯必须关闭,哪些阀芯必须开启。如果该关闭的阀芯不能完全关闭,该开启的阀芯不能开启,必定造成油流走向错误,出现液压故障。
(6)发生故障时,不能单纯查找插装阀部分。故障还有可能涉及机械上的卡阻、电气部分的故障以及其他液压元件的故障。因此,发生故障时,必须全面、认真地检查,分清故障的类型(先机械、电气,后才是液压),才能迅速排除故障。排除液压故障的过程中,切忌将物件装错或装反。否则,不但排除不了故障,还会使故障变得难以判断。
2.排故过程与方法
排故过程一般遵循先机械后电气,后液压的顺序。机械方面检查有无卡阻、变形、开裂、磨损。电气方面可通过掌握PLC模块指示灯的输入输出情况,了解MDY—400型打包机某工作机构的工作条件,对照所需工作条件进行查找,分析出现的问题。通常的过程是检查各电动机运转是否正常,电动机控制器、保护器是否正常,各开关工作是否正常,接线是否良好,有无错误。还要检查各先导阀、压力继电器工作是否正常,接线是否良好,有无错误以及各先导阀得电是否符合节拍。
液压方面,任何液压工作机构动作出现异常,均需首先检查供油压力是否正常。其次检查先导阀与控制油路。插装阀的大部分故障均与先导阀和控制油路有关,因此,检查先导阀和控制油路非常重要。后检查阀芯、阀套,查看有无卡阻、磨损、损坏。
对于液压故障,应熟悉掌握液压原理图,根据液压原理图下面的各工作步骤的节拍表进行处理。出现液压故障时,还需注意油泵运动副是否磨损或失效(修理或换新),油箱油位是否太低,油泵吸油量是否不足(加洁净油至要求量),油缸是否内泄(更换油封)等。
3.通过专家诊断系统解决问题
打包机自动运行时,若出现错误或故障,一般正在工作步骤的方框以红色闪烁,在流程图的左面中间有一方框,上面有文字:报警画面,点击进入。界面标题为:报警记录。点击出现的报警记录条,就会出现一解决界面。操作者应熟悉并应用该功能进行打包机的日常维护及故障处理。故障解决结束后,通过左上角的返回箭头返回,即退出报警处理界面。
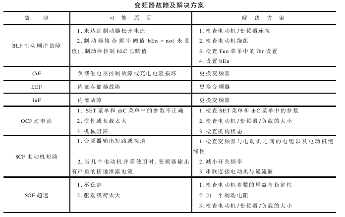
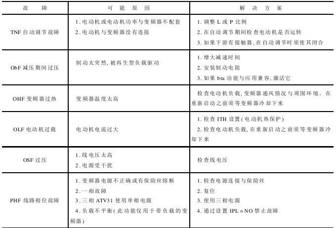
变频器诊断流程图如图12-7所示,变频器诊断系统图如图12-8所示,变频器的故障及解决方案见下表。




AAANHJJGHSFW 版权声明
本文仅代表作者观点,不代表本站立场。
发布的有些文章部分内容来源于互联网。如有侵权,请联系我们,我们会尽快删除。
- 上一篇: 什么是德绒面料?德绒面料的特点有哪些?
- 下一篇: MDY—型液压棉花打包机 维护与保养





发表评论