城南二哥 第1937页
-
大量工厂关闭业务转向海外 本国产服装要“消失”了?
日媒称,日本国内服装生产规模持续萎缩。日本大的牛仔裤生产商EDWIN相继关闭国内工厂。优衣库等日本服装企业在人工费低廉的海外扩大生产,2017年进口比例达到98%左右,而日本国内生产件数则首次跌破1亿件。虽也有服装企业坚持在国内进行生产,不过竞争十分激烈。日本国产服装面临着消失的风险。 据《日本经济新闻》网站6月29日报道,EDWIN公司2017年整合青森县内的一些工厂,今后计划进一步改进生产,重振业务。 据日本纺织品进口商协会统计,显示日本国内服装进口比例的“进口渗透率”201...
-
中国不会先于美国加征关税
国务院关税税则委员会办公室有关负责人7月4日表示,我们已注意到日本《朝日新闻》关于“中国的‘报复’行动将先于美国开始”的报道。中国政府立场已多次申明,我们绝不会打枪,不会先于美国实施加征关税措施。 AAAVSGREHTRY45...
-
印度对中国带织物作出反倾销否定性终裁
2018年6月30日,印度商工部反倾销局发布公告称,决定对原产于或进口自中国的带织物(BeltingFabric)作出反倾销否定性终裁,裁定原产于或进口自中国的涉案产品存在倾销行为,但并未对印度国内企业造成不良影响,故建议结束本次调查并且不采取反倾销措施。本案涉及印度海关编码59069990项下产品。 2017年8月23日,印度商工部发布公告,应印度企业SRFLimited的申请,对原产于或进口自中国的带织物启动反倾销立案调查,倾销调查期为2016年4月1日-2017年3月31日(12个月),损害分析期包括...
-
越南纺织服装业有望加速增长
据越南《越南新闻》6月29日消息,越南纺织服装行业将在未来12年实现高速增长,预计未来2年行业增长率为14%,到2030年进一步增长10%。越南纺织服装行业在创造就业和贡献出口中发挥重要作用,越南工业20%的就业岗位是由该行业创造。纺织业是全球出口额高的前两大行业。目前越南除向美国、欧洲、日本、韩国出口纺织品服装外,还积极出口中国、俄罗斯、柬埔寨等新兴市场。 纺织业也成就越南外商直接投资企业的成功,越南60%的纺织服装出口额是由外商投资企业创造。在越南工业化经济发展战略中,纺织业在越南经济结构占重要地位。...
-
几内亚军装厂开业投产
据几内亚媒体guinenews报道,几内亚总统孔戴近日出席军服加工厂开业投产仪式。几内亚国防部长、土耳其驻几大使等出席开业仪式。 孔戴总统指出,随着军服厂开业,今后几内亚军队将停止从国外进口军装。几军队今后将一律穿着由几内亚军服厂制造的军服和军鞋。另外军装厂将生产整齐划一的服装,结束目前军队服装不统一局面。 孔戴总统同时表示,今后军队服装上要绣有特殊标志,将正规军装和假军装区分开来。他指出,目前有不少匪徒假着军装行不义之事,混淆百姓视听。今后这一状况将改善。 讲话中,孔戴总统还要求军队参与经济建设,...
-
孟加拉国计划新建专业黄麻纺织厂
据孟加拉国《每日星报》7月3日报道,尽管国营黄麻纺织连年亏损,但孟加拉国政府打算投资51.9亿塔卡新建一座专业黄麻纺织厂。该工厂选址在贾马尔布尔地区的Madarganjupazila,计划于2020年建成。该工厂将利用黄麻和棉花的混合物生产可供出口的低价服装(如牛仔裤、夹克、衬衫等),以赚取外汇。数据显示,在刚刚结束的2017/18财年孟加拉国国营黄麻纺织公司亏损48.9亿塔卡。孟加拉国独立时,国营黄麻纺织公司旗下共有82家黄麻厂,目前仅剩26家。孟加拉国政府每年给予国营黄麻纺织公司50-100亿塔卡预算补贴。...
-
孟加拉国黄麻产品出口稳定增长
据孟加拉国《金融快报》7月7日报道,孟加拉国出口促进局数据显示,2017/18财年黄麻产品出口额10.2亿美元,2016/17财年9.624亿美元,同比增长6.56%。其中黄麻原料出口额1.556亿美元、黄麻纱6.877亿美元、黄麻袋1.228亿美元。孟加拉国政府采取政策支持和现金激励措施,促进黄麻产品多样化以增加出口。据孟加拉国国营黄麻公司数据,孟加拉国国内国营黄麻厂有22家,私营黄麻厂约200家。孟加拉国黄麻产品主要出口至比利时、加拿大、美国、英国、中国、意大利、德国、印度、伊朗、日本、马来西亚、墨西哥、荷...
-
中美贸易战 纺织业短多长空
中美贸易战开打,短期来看,因大陆输美关税因素,全球品牌服饰为避免牵扯,无论是实质上或避险心态,一定会减少陆商订单而转单给台商,因此国内纺织產业下半年开始,预期就会有转单效应。 不过就长期来看,越南、柬埔寨等东南亚新兴崛起的纺纤供应链渐成形,又有成本优势,全球服饰厂向东南亚地区採购力道,在未来3-5年一定会逐年加强,势必抢到台湾的订单。因此市场预期,中美贸易战开打如果持续,对国内纺织產业,将会是「短多长空」。 新纤、力丽认为,中美贸易战短期内主要是针对半导体等电子產品有衝击,暂时对纺织业不会有影响,反而一...
-
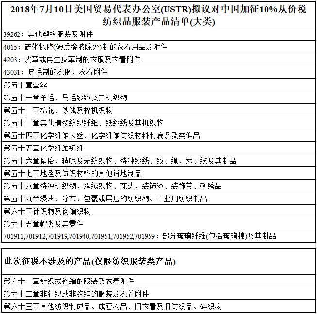
新的亿中国产品征税清单 纺织品服装涉税明细
美国贸易代表办公室(USTR)7月10日发布声明,对2000亿美元中国输美产品征收10%从价关税,并发布了目标产品清单长达195页。 一位高级政府官员表示,关税不会立即生效,但将在8月20-23日听证会上进行为期两个月审查。 相关公告和2000亿美元商品清单(全文).pdf 纺织网整理的纺织品服装涉税明细(见下表) AAA防紫外线面料网EHRYJUTUTHYER...
-
亿美元加税 狼来了?!中美贸易摩擦纺织品服装产品清单公布!
北京时间7月11日周三(美国华盛顿时间7月10日周二),美国贸易代表办公室(USTR)公布了其拟对共计6031个海关税号、价值2000亿美元的中国产品加征10%从价关税的清单。 据相关程序,该次加税清单不会立即生效,其生效需要经过相关审核程序,及计划于8月20-23日召开的公众听证环节,初步规划在8月30日后完成审核及听证流程。 此次加税清单涵盖的产品,由7月6日美国公布的批对中国进口商品加税清单上的818个类别,大幅增加到6031个类别;同时涵盖产品金额也由批加税清单的340亿美元,提高到2000亿美...











