城南二哥 第1864页
-
20W“手工雕花”格拉苏蒂腕表赏析
格拉苏蒂原创议员镂空表,早在2014年推出,18K玫瑰金表壳,使用格拉苏蒂原创49-18手动机芯。传统的镂空表,很多都使用手动机芯。因为手动机芯,构造简单,可以进行大程度的镂空和雕花,没有自动陀、额外齿轮零件遮挡,让机芯更通透。 关键字:...
-
盛泽纺企:做到极致就是优秀
“鸭子定律”说,人们只看到鸭子在水面悠闲安逸地游动。但潜入水下,会发现它的鸭蹼一直都在拼命地划动,没有一刻停歇。 用“鸭子定律”来形容盛泽的纺织企业,应该比较贴切。 在每年的盛泽时尚周和纺博会期间,总有一批优秀的企业脱颖而出。他们勇立潮头,引领产业的生态变迁和高质量发展。他们专注于自己的领域、专心做好的企业,...
-
美元疲软 人民币升势凌厉
中国人民银行授权中国外汇交易中心公布,2018年1月19日银行间外汇市场人民币汇率中间价为:1美元对人民币6.4169元,较前一日涨232点。19日早间在岸人民币大涨一度突破6.40。理论上进口棉及进口棉纱因汇率上涨,结算成本重心下移。美元疲软 人民币升势凌厉AAASDFERGTRHR...
-
虎门国际电商节推动东莞制造网销全球
第八届虎门国际电商节3日在广东东莞虎门电商产业园开幕。本届虎门国际电商节首次采用“线上云展”模式,通过“线上展会+线下直播”,进一步推动东莞制造优品网销全球。 依托东莞制造和虎门服装的优势资源,虎门国际电商节自2014年至今已连续举办七届,成为中国电子商务领域深具影响力的活动之一。 为配合疫情防控,本届虎门国...
-
快讯:新疆口岸出口纱线及纺织品.亿美元
据海关统计,2017年12月新疆口岸出口纱线及纺织品1.18亿美元,同比下降20.55%,环比下降36.69%。2017年1-12月新疆口岸共出口纱线及纺织品14.70亿美元,同比上升20.5%。 2017年12月新疆口岸共出口服装及辅料3.143亿美元,同比减少33.43%,环比下降41.21%。2017年1-12月新疆口岸共出口服装及辅料48.93亿美元,同比上升19%。快讯:2017年12月新疆口岸出口纱线及纺织品1.18亿美元AAA复合面料网4353466DG...
-
TAION携手Gramicci推出高规格户外羽绒服
“TAION 品牌名取自日语的“体温”,传递出对穿用者着装舒适度的关注。 TAION 的设计着重强调成衣的防风、防水及保暖性能,每件单品均采用碳纤维面料和远红外技术,令穿用者在严寒中依然温暖舒适。 此次,TAION 携手 Gramicci 带来新联名设计,该系列囊括了 4 款羽绒单品。 TAION 将自家 800flp 高规格羽绒注入防撕裂面料中,同时收纳袋、纽扣甚至水洗标等诸多细节也十分细腻,户外感强烈。...
-
动漫 IP 《咒术回战》潮流联名系列即将来袭
Crunchyroll 围绕动漫 IP 《咒术回战》展开,五条悟、钉崎野蔷薇等角色依次现身在 T-Shirt、冷帽以及 Hoodie 等款式之上,另有可替换标章、扎染元素加持。 关键字: 动漫...
-
中国对美国服装出口大国地位将被赶超
2017年中国对美国服装出口单价下跌,出口份额保持不变,孟加拉国、柬埔寨对美国服装出口单价均有所下降,越南服装出口势头正猛,即将赶超中国。 据统计,去年中国对美国服装出口总额进一步下降,平均出口单价同比下跌4.9%,孟加拉国同比下跌4.1%。中国服装出口单价下调主要原因是受生产效率提高,而美国对低档产品需求增加所致,而孟加拉国服装出口单价下调主要原因是孟加拉国货币对美元贬值。去年柬埔寨对美国服装出口单价同比下跌2.7%,其中女士纯棉针织衫出口单价则同比大幅下跌12.3%。 男士男童棉长裤一项,中国单价下...
-
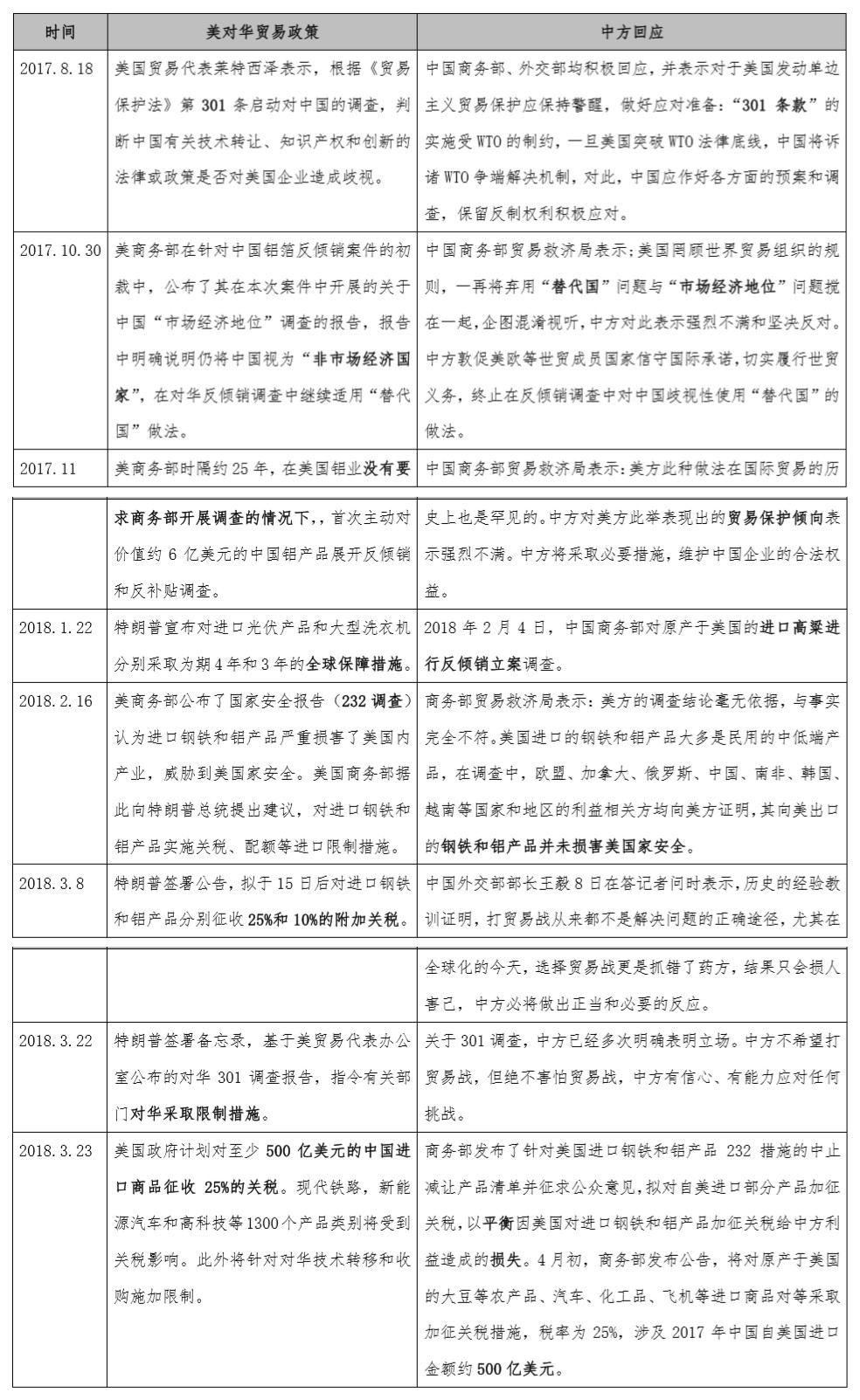
美国贸易保护大棒挥舞 中美摩擦领域有所扩大
在全球经济缓慢复苏大背景下,特朗普上任后,美国立即退出TPP(跨太平洋伙伴关系协定),继而重新谈判NAFTA(北美自由贸易协定)。特朗普还在访问中国、德国、日本、韩国等主要贸易伙伴国时强调缩减贸易逆差等问题,可见美国贸易保护倾向逐步加重。 就中国而言,特朗普竞选期间就对中国巨大的对美贸易顺差颇有微词,并指责中国操纵汇率,甚至声明当选后将向中国进口商品征收45%关税。尽管特朗普上任伊始对中国态度有所缓和,并没有立即展开对中国贸易调查,但随着特朗普执政超过半年,美国对中国贸易调查迅速展开。 2017年8月中...
-
汕头市潮南区纺织印染环保综合处理中心成为粤东地区唯一入选广东省首批特色产业园区
为贯彻落实省委、省政府关于推动制造业高质量发展、培育发展战略性支柱产业集群和战略性新兴产业集群的工作部署,近期,广东省工业和信息化厅会同省有关部门组织开展了首批特色产业园的申报评审工作。经各地级以上市人民政府推荐、专家评审、实地考察、公示等程序,全省共评审出19个特色产业园区,汕头市潮南区纺织印染环保综合处理中心(现代纺...











