城南二哥 第1202页
-
无梭织机边撑装置的使用
无梭织机边撑装置应与相应的边撑匣座配套使用,二者位置要求上下前后平行一致,边撑装置在边撑匣内,铜刺环、橡胶辊、钢刺辊拧紧后运转必须灵活,如安装双边撑装置,前后二者必须平行,边撑匣盖与边撑装置的间隙应对称,一般来说,间隙是织物的2~3倍,在运转中,布边与铜刺环的外侧一环相接触,边撑装置有左右或长短轴之分,反螺旋或短轴装在左侧边撑匣内。顺螺旋或长轴装在右侧边撑匣内。在织造中,通过织物的回转,外侧针刺首先刺入织物的边部,利用刺针的运转角度来升幅和阻止布幅的收缩,然后随着角度的变化,升幅力逐渐减少,后利于脱针(如下表所示...
-
织物缩水究竟是怎么回事?
1.织物的缩水率 织物的缩水率是指织物在洗涤或浸水后,织物收缩的百分数。一般来说,缩水率小织物是合成纤维及其混纺织品,其次是毛织品、麻织品,棉织品居中,缩水较大,而大的是粘胶纤维、人造棉、人造毛类织品。 一般面料的缩水率为: 棉4%--10%;化纤4%--8%;棉涤3. 5%--5 5%;本色白布为3%;毛蓝布为3-4%;府绸为3-4.5%;花布为3-3.5%;卡叽华达呢为4-5.5;斜纹布为4%;哗叽为3-4%;劳动布为10%;人造棉为10%。 2.织品产生缩水的因素: ① 织物的原材料不同,缩水率不同。一般来说...
-
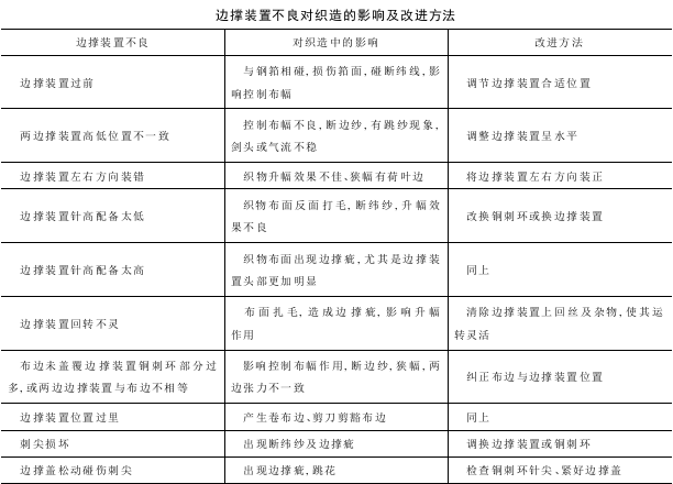
无梭织机边撑装置的维护保养和管理
一、维护保养 1.安装运转检查 无梭织机边撑装置在安装前需清除防锈油,并检查刺尖是否有碰伤、弯曲、倒钩现象,铜刺环、聚氨酯环、橡胶辊、钢刺辊是否转动灵活。如有问题,应予以修复或调换,另外在安装时检查边撑左右方向是否装错,匣盖是否碰边撑和刺尖,螺母是否拧紧。 2.巡回检查 挡车工在巡回检查中,若发现边撑疵,豁边和断边纱等问题,应立即通知机修工对边撑装置及刺片进行检查和调换,在量布幅的检查中,若发现狭幅,左右布边张力不匀及布边疵点时,应进一步检查边撑装置或调整边撑匣位置。 3.日常维修 铜刺环刺尖磨损要进行调换,若个别...
-
剑杆头的作用及其应具备的条件
剑杆织机是通过剑杆头、剑杆带的引纬进行织造的。剑杆头、剑杆带是剑杆织机的核心部件。本章介绍剑杆头,下一章介绍剑杆带。 一、剑杆头的作用 剑杆头是剑杆织机中完成引纬运动的一个主要装置,它由送纬剑和接纬剑二部分组成,它们分别装在二条剑带顶端,通过剑带驱动装置,在走剑板(导轨)内进行往复运动。 送纬剑从织机左侧将选纬指送来的纬纱夹持住,引入织机梭口中央,接纬剑从织机右侧到织机中央位置,将送纬剑送来的纬纱钩住,返回到梭口右侧布边,送纬剑也同时返回到梭口左侧,送接纬剑就完成了个循环的引纬任务,钢筘开始打纬。 二、剑杆头在织造...
-
剑杆头的类型与技术要求
一、剑杆头类型 (1)一般情况下,按剑头主体采用的材料进行分类,主要分为碳素纤维复合材料类剑杆头和金属类剑杆头两大类。现将几种主要剑杆头的分类情况见表13-2。 (2)具体对每一种剑杆头而言,有的剑杆头又可以根据纱线的粗细进行划分,例如FAST、THEMA11E、GTM—AS等剑头就分别又分为织粗型、细型、标准型三种。 二、剑杆头技术要求 (1)剑头表面光洁无废边、无毛刺、无裂纹、无凹陷、气泡等缺陷。 (2)剑头背部经纱接触面为圆滑流线型,不应有导致断经纱等缺陷。 (3)送纬剑的夹纱工作面应密合、无缝隙,纬纱进...
-
剑头的维护保养和管理
一、剑头的维护和保养 (1)下机时剑头与剑带必须由织机上取出,妥善保管并由负责该机台维修工全面检查该剑头、剑带磨损情况并进行维护保养。 (2)上机时维修工必须对每付剑头进行检查,清除花衣污垢,对疲劳的弹簧片,超磨损极限底板及即将损坏的小配件进行拆除,再补装上同样新的配件。 (3)对不能翻新的剑头,必须返回库房,并注明返库时间,以了解剑头使用寿命,并作为今后分拆零件用。 (4)新剑头领用时,必须在领用账上注明领用人和领出时间。 (5)剑头应放在固定的包装盒内,并不可放在潮湿的地方。 (6)一般规定15天为...
-
剑杆带在剑杆织机中的作用
剑杆织机是国内使用较为广泛的一种无梭织机,剑杆带是剑杆织机的重要配套器件,也是易损部件,因此其性能的优劣直接影响到剑杆织机的使用性能。它所起的作用是在剑杆织机中传动剑杆头以取代传统的梭子。剑杆带分为刚性与挠性两种。刚性的剑杆带采用金属或非金属材料(不锈钢、冲压铝合金或纤维增强材料)制成刚性引纬杆,挠性的剑杆带采用纤维(织物)增强的非金属复合材料或耐热的钢带制成传剑带。后者(尤其是非金属复合材料的剑带)技术性能优越,符合开发方向。它具有重量轻,体积小,织造过程开筘高度小,纱线磨损小,能耗低,能广泛适应棉、毛、麻、丝等...














