城南二哥 第1190页
-
喷气筘在使用中的注意事项
(1)异形筘的结构形式与织机引纬系统等设计是相一致的。一般情况下不同喷气织机上的喷气筘不要相互通用,以免出现织物缺陷及损坏钢筘。 (2)新钢筘在使用前应检查筘号、结构、牢固度、筘片弹性、筘齿均匀度,筘面平整度、光洁度,以及筘片与筘梁的垂直度,气流槽高度及深度尺寸,有条件时应检查气流值是否符合要求。 (3)钢筘在下机后应及时清刷浆垢等,再检查各部位的情况,并按喷气筘的各项要求进行修整,修整后的钢筘妥善放置。 (4)从修筘房拿出来的钢筘或委外修理的钢筘一定要符合质量要求,发现问题应及时纠正。 (5)穿插筘时应掌...
-
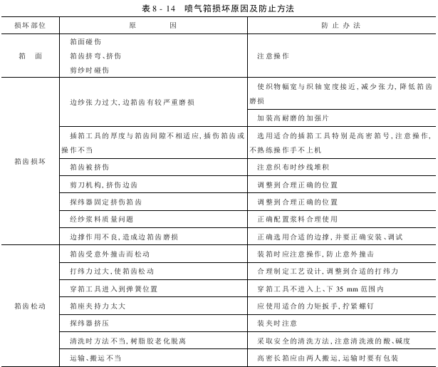
喷气筘损坏的部位原因及防止的方法
喷气筘筘齿与经纱磨擦造成的磨损属于正常的磨损,但有相当一部分是属于不正常情况产生的损坏、磨损,产生的原因及防止的方法见表8-14。 AAA面料网SDFERHYTJTI...
-
钢筘的质量对织物的影响
1.筘片质量对织物的影响 (1)筘齿材料不符合要求,硬度偏低或不耐磨,气流槽底部短时间被磨损,形成沟痕,易造成断纱停台。 (2)筘齿厚度选择不当,偏薄或偏厚会产生筘路,布面出现条影或断经纱。 (3)气流值偏小,会出现送纬不到位,造成纬停,影响效率,过低时纬纱飞行将偏向槽口下方。 (4)气流曲线不符合要求,影响正常开机,纬纱不能顺利引入梭口,降低效率。 (5)筘片应达到光洁度Ra≤0.1~0.2水平,圆弧应非常光滑,避免损伤精细的纱线。 2.气压值对织物的影响 (1)气流不稳定,波动值偏大,造成纬纱飞行...
-
钢筘的质量对织物的影响
1.筘片质量对织物的影响 (1)筘齿材料不符合要求,硬度偏低或不耐磨,气流槽底部短时间被磨损,形成沟痕,易造成断纱停台。 (2)筘齿厚度选择不当,偏薄或偏厚会产生筘路,布面出现条影或断经纱。 (3)气流值偏小,会出现送纬不到位,造成纬停,影响效率,过低时纬纱飞行将偏向槽口下方。 (4)气流曲线不符合要求,影响正常开机,纬纱不能顺利引入梭口,降低效率。 (5)筘片应达到光洁度Ra≤0.1~0.2水平,圆弧应非常光滑,避免损伤精细的纱线。 2.气压值对织物的影响 (1)气流不稳定,波动值偏大,造成纬纱飞行...
-
喷气筘的维护保养和管理
一、喷气筘的维护保养 (1)清除了机纱。 (2)清洗喷气筘:采用人工毛表洗和机械清洗。 可采用钢筘专用超声波清洗机,根据油污或浆料的粘附情况,选择不同的清洗液,有效的去除筘齿的污物,并能保护喷气筘不受损伤。 (3)检查喷气筘有无筘齿损伤,挤伤、松齿、磨损开裂等缺陷,并分类清点。 (4)校正筘齿间隙的均匀度,筘面的平整度及倾侧、倾斜。用有排筘经验的熟练技工、校正筘齿的间隙,并使用适合的排筘工具,以免不均匀性加重。 (5)调换磨损筘齿方法,喷气筘筘齿使用特种树脂胶粘接,换齿工作量大,更换筘齿应到专业喷气筘修...
-
经停片的作用及其应具备的条件
经停装置是无梭织机不可缺少的组成部分,通过经停片的动作形成织机的断经自停。 一、经停片在织造过程中的作用 1.断头自停作用 经纱有序地穿过经停片的穿纱眼,当经纱出现断头或经纱张力松弛时,经停片就会因自身重力而下落,使经停装置发生作用,织机停止运转,以防止疵品的产生。 2.分绞和清杂作用 经纱通过经停片的穿纱眼,使经纱有序地排列,互不掺绞,同时在织造过程中,随着经纱张力的变化,经纱与穿纱眼摩擦,能够清除纱线表面的部分棉结杂质,起到清杂作用。 二、经停片在织造工艺上应具备的条件 (1)经停片的外观、规格必...
-
国家风险分析报告(版)新兴市场国家——阿根廷
国别贸易风险指数(ERI):92.77 国家风险参考评级:7(7/9)级 国家风险展望:负面 经贸风险 2012年阿根廷名义GDP为4770.3亿美元,人均GDP11560美元,实际经济增长率达1.9%。该国产业结构为农业(9%)、工业(31%)、服务业(60%)。主要工业行业为制造业。阿根廷政局基本稳定,但经济减速、政治分歧等因素对政局稳定提出一定挑战。受国际经济疲软和国内经济政策的诸多影响,阿根廷未来一段时间经济将保持低速可控。阿根廷商业和投资环境风险较高,投资者权利难以保障。随着政府对经济...











